11月4日 一名女子发布视频 内容为其在昆明海埂大坝捡塑料瓶
她把遍地塑料瓶收拾得很干净
然而 这个视频却是女子恶意摆拍炒作
11月4日中午,林先生到海埂大坝游玩,期间他看到一名女子领着一个孩子在拍视频。他发现女子丢下空塑料瓶后再捡起来,并让同行的人进行拍摄,“拍6秒,8秒也行”。很快就有网友留言曝光了女子的账号 由于该女子发布的视频内容严重失实 网友愤怒不已 记者通过搜索也找到了该女子的社交账号 在该条视频下方的评论里 有网友对其造假的行为进行了揭露 也有不少网友 替环卫工人和游客鸣不平 目前 该女子账号因违反相关规定 被禁止发布作品
一天后 海埂大坝又发生了另一起不文明行为
如此粗暴对待红嘴鸥 也引起网友愤怒
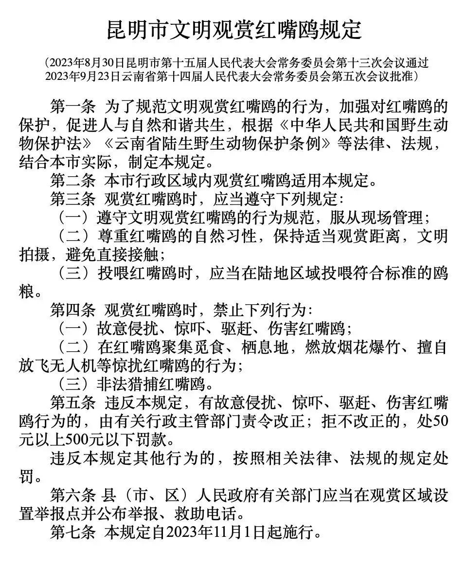
再次提醒 2023年11月1日起 《昆明市文明观赏红嘴鸥规定》正式实施 违反规定最高处500元罚款

|